Subscribe
Menu
About
Focus Areas
Learning
Health
Work
Portfolio
Team
Resources
All
Thought Leadership
News
Playbooks
Talent
Portfolio Jobs
For Students
Subscribe
Impact
Platform
Calendar
The Wire Newsletter
Resources hub
News & Insights
All
All
Thought Leadership
News
Playbooks
All
Clear All
Focus Area
All
Health
Learning
Work
Esteban Sosnik
All
Jomayra Herrera
Tony Wan
Jennifer Carolan
Esteban Sosnik
Shauntel Garvey
James Kim
Jennifer Wu
Wayee Chu
Enzo Cavalie
Jim Lobdell
Steve Kupfer
Valentina Suarez
Caoimhe MacRunnels
Yina Li
Sort by Featured
Sort by Featured
Sort by Newest
Investments
Why We Invested in AdmitHub
Esteban Sosnik
Read
Investments
An Important Milestone for K-12 Edtech: Nearpod’s $21M Series B
Esteban Sosnik
Founder's Corner
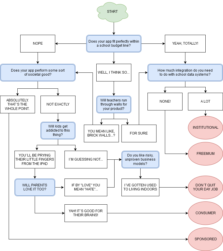
How Do I Ensure My Product Will Monetize in Schools?
Esteban Sosnik
Founder's Corner
What Business Models Are Possible in Edtech?
Esteban Sosnik
Previous
1
2
3